斯坦福经济学教授揭秘婚姻现代真相:为何“优质”单身女性更多?

admin 43 0
图片

经济学家说“我爱你”,实际是“我想与你共享消费互补性”。斯坦福大学经济学家蒂莫西·泰勒,在自己风靡全球的课程《出乎意料的经济学》同名新书中提出——在这个世界上,经济学家如何看待婚姻,并以某种方式将其转变和塑造成一种经济理论?

这并非要将浪漫消解殆尽,而是试图用理性的透镜,穿透“爱情”的迷雾,理解为何我们选择结合、为何我们选择分离、以及社会浪潮如何重塑了“婚姻”这艘古老航船的航线。

图片婚姻经济学:从“我愿意”到“值不值”的理性抉择

经济学家看待婚姻,如同分析任何一项重大人生决策:成本与收益的权衡。这听起来冰冷,却直指核心:

人为什么要结婚? 因为人们认为,结婚比保持单身更好,或者现在结婚比以后结婚更划算。

人为什么要离婚? 因为人们认为,离婚比维持现状更有利。

这套“成本-收益”框架,是理解庞大社会趋势的基石。当我们放下个人浪漫的幻想,审视宏观数据,便能拨开迷雾,看清婚姻形态百年变迁的脉络:

结婚率:稳定的时代与下滑的曲线

1860-1980: 美国社会仿佛装上了婚姻“稳定器”。尽管经历大萧条的寒流和二战后士兵归国的热潮,波动起伏,但平均每年仍有约 1% 的成年人步入婚姻殿堂。这120年的“婚姻常态”,奠定了人们对“人人终将结婚”的预期。

1980s-至今: 这条稳定线陡然下坠。过去30年左右,美国每年仅有接近 0.5% 的成年人选择结婚。结婚,从普遍的人生阶段,变成了一个需要更多考量的“选项”。

离婚率:攀升的浪潮与退却的暗流

1920s: 每千对夫妇中,每年约5对分道扬镳。社会对离婚的束缚依然强大。

1940s: 数字悄然翻倍至10对。战后(1945后)出现一个短暂高峰(约15对),随后回落。

1960s-1970s: 风暴来临。“无过错离婚”理念席卷各州法律,离婚不再需要证明对方有错。束缚的枷锁一旦松动,离婚率如火箭般攀升。

1979年: 达到历史峰值—— 每千对夫妇中,23对离婚! “一半婚姻终将破裂”的悲观论调,正是源于这一代人的经历。

2010年至今: 浪潮开始退却。离婚率回落至约15对(每千对)。风暴并未平息,但势头已缓。

颠覆认知的婚姻“保质期”:只看峰值年份的离婚率,容易陷入恐慌。但经济学家提醒我们,要看具体“婚姻队列”的命运。

1950年代结婚的“保守一代”: 25年后,仅约 20% 的夫妇离婚。社会规范和经济依赖像强力胶水。

1960年代结婚的“过渡一代”: 25年后,约 35% 离婚。变革之风已起。

1970年代结婚的“风暴中心”: 25年后,高达 48% 离婚。法律松绑与社会观念剧变猛烈冲击着婚姻的堤坝。那句著名的“一半离婚”,正是他们苦涩的写照。

1990年代结婚的“反思一代”: 虽然预测其25年离婚率会高于60年代(>35%),但 远低于70年代的48%,且“最终离婚人数远不到一半”。他们更谨慎地选择,更晚地结合。

婚姻不再是“必需品”:将结婚率和离婚率曲线结合,再看人口普查数据,一个更清晰的社会图景浮现:处于婚姻状态的人口比例在下降,且年龄分布改变。

1960年: 30-55岁的黄金年龄人群中,约 70%+ 处于婚姻中。25-35岁人群的已婚比例甚至高达80%(二战后的结婚潮余波)。

2000年: 30-55岁人群的已婚比例骤降至 60%。晚婚、不婚、同居(POSSLQs - “合用住所的异性”现象上升)成为新常态。但同时,80岁老人的已婚比例却从约25%上升到40%!医疗进步延长了伴侣共度的时光。美国在婚姻模式上,越来越像同居率较高的欧洲国家。

图片

图片诺贝尔奖的启示:婚姻是场“搜索游戏”

2010年,诺贝尔经济学奖授予了三位学者(戴蒙德、莫滕森、皮萨里德斯),表彰他们对“存在搜索摩擦的市场”的研究。这听起来与爱情无关,实则直击现代婚恋困境的核心。

什么是“搜索摩擦”?

想象找工作:你不是立刻就能遇到“完美工作”。你需要投简历、面试、比较offer。可能要先接受一份“还行”的工作,同时继续寻找更好的(骑驴找马);也可能拒绝眼前的机会,赌未来有更好的,但承担空窗期风险。

想象企业招聘:不是第一个应聘者就录用。要面试多人,可能先招个临时工顶着,或者忍受人手短缺等待“对的人”。

婚姻市场=搜索市场!

在任何时候,都有许多单身者(理论上)想结婚。但很少有人会嫁给/娶第一个约会对象。

这个过程充满了“搜索”:约会、评估、比较、等待、犹豫、错过。有人选择保持单身(“市场失业”),有人选择同居(“临时合同”),有人终于找到匹配(“签订长期契约”)。

“摩擦”无处不在: 信息不对称(他/她真是这样吗?)、时间成本(约会耗费精力)、地理限制(遇到合适圈层的人)、机会成本(选择A意味着放弃B)。

POSSLQ现象(同居不婚)的兴起,正是“搜索摩擦”下的一种适应性策略: 降低“完全承诺”(婚姻)的门槛,在“试用期”中继续搜索或享受亲密关系,规避部分婚姻的风险(如离婚的法律和经济成本),同时部分获得伴侣的收益(陪伴、分担生活成本)。

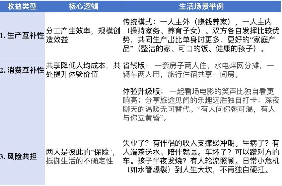
图片婚姻的“经济收益”:理性婚姻的三大支柱

经济学家将人们从婚姻中获得的(感知到的)核心收益归纳为三类:

图片

因此,在经济学家眼中, “我爱你” ≈ “我想与你共享消费互补性,共担生活风险,并在可能时优化家庭生产分工。”

图片重塑婚姻的世纪风暴:5大经济与社会变革

过去半个多世纪,一系列深刻变革如同风暴,彻底改变了婚姻的“收益-成本”结构,重构了人们对婚姻的期待和行为:

家庭技术革命 (1950s起):解放“主妇”,削弱生产互补性

洗衣机、微波炉的出现,使得家务劳动所需时间急剧减少,家庭生产技能的价值大幅贬值。“主内”角色的经济贡献变得不那么显著和不可或缺。

可以说在那个年代,女性解放的最大推手,或许不是某篇激动人心的女权宣言,而是默默工作的洗衣机和隆隆作响的吸尘器。

生育率暴跌与孩子角色的转变:家庭核心的转移

一百多年前, 75%的已婚夫妇生活在有自己孩子的家庭中。孩子是家庭生产(养育)的核心目标,也是重要“产品”。当今仅约 40% 的已婚夫妇与未成年子女同住。晚婚、少生、甚至丁克成为选择。预期寿命延长也意味着“空巢期”占据婚姻更长时间。

因此, 围绕孩子养育的“生产互补性”需求显著降低。婚姻的重心更多转向伴侣自身的关系质量(消费互补性、陪伴)。

法律革命:无过错离婚 (1970s) — 改变权力格局的核按钮

在“旧世界”,人们推崇过错离婚,必须证明对方有错(通奸、虐待、遗弃)才可以申请离婚,不想离的一方拥有否决权,可以拒绝承认过错或拒绝同意。这使得投入家庭生产(尤其放弃职业发展的女性)的一方获得一定“保障”。

而法律革命后,离婚无需理由,任何一方单方面即可申请离婚。想结束关系的一方掌握了主动权。

这使得婚姻的“退出成本”大幅降低,深刻影响了人们的决策:对家庭专业化分工(尤其女性)的意愿下降,女性更倾向于保持职场竞争力和经济独立;经济弱势方在婚姻中的谈判地位被削弱;促使人们更谨慎地选择伴侣,更重视关系的平等和可持续性。

女性职场大进军:从厨房到会议室

1950年,约 33% 的成年女性参与有偿工作,仅三十年后, 这一比例飙升至 60% 并在此后保持高位。

这使得生产互补性收益进一步下降, 女性普遍减少了在家庭非市场生产中的“专业化”程度。双职工家庭成为主流;婚姻收益重心转移, 婚姻更多是关于共同消费在市场上购买的商品和服务(双份收入支撑更好生活),而非共同生产家庭产品;女性经济独立性增强,降低了对婚姻的经济依赖,也提高了对伴侣的要求(经济上、情感上、分担家务上)。

收入激增与休闲革命:为“体验”买单

随着工资的提高、带薪休假普及以及收音机、互联网、智能手机等文娱活动的普及,人们更富裕、更有时间、且更多元娱乐。这极大强化了消费互补性的价值,婚姻被视为共同体验精彩世界、分享休闲时光、追求生活品质的伙伴关系。“一起去看世界”比“一起修屋顶”更能体现现代婚姻的吸引力。经济宽裕也使得单身生活更舒适可行。

图片

图片婚姻本质的蜕变:从生存联盟到灵魂体验伴侣

征友广告的变迁,是婚姻价值转向的绝妙注脚:

1960s 理想伴侣广告关键词: “擅长烹饪、清洁、洗衣、持家、理财、维修、养育孩子” —— 生产价值导向。

21世纪后的征友宣言高频词: “热爱徒步、登山、音乐会、艺术展览、旅行(尤其小众目的地)、美食探索、阅读、有深度的对话” —— 消费/体验价值导向。

现代婚姻收益的核心公式已改写:

消费互补性 >> 生产互补性 (主导地位易主)

教育匹配成为新基石 (相似背景、价值观、智识水平)

晚婚成为理性选择主流 (女约26岁,男约28岁初婚)

教育程度与婚姻概率的世纪反转:

高等教育曾被视为女性婚姻的“障碍”。19世纪末,许多受过大学教育的女性终身未婚。1960年普查结果显示,60多岁大学学历女性中,29% 从未结婚(远高于未受大学教育女性)。而如今,教育成为婚姻市场的“硬通货”。2000年普查显示,同年龄段(60多岁)大学学历女性未婚率骤降至 8%!

当今,受过大学教育的女性比未受大学教育的同龄女性更可能结婚(尤其在30岁之后)。她们是晚婚趋势的引领者:先追求学业事业,更成熟稳定时进入婚姻,生育较少孩子,但婚姻稳定性更高。大学成了重要的“婚姻市场”。

图片匹配市场的隐形算法:为何“优质”单身女性似乎更多?

许多人在社交圈中观察到:35-55岁年龄段,条件优越(性格好、经济独立、有魅力)的单身女性,似乎比同等条件的单身男性要多。经济学家如何解读?

财经记者马克·吉米恩(Mark Gimein)从拍卖理论中的“非对称竞价”获得启发,提出了一个解释模型:

  决策权假设:在我们的社会文化中(普遍但不绝对),女性通常是恋爱关系推进和婚姻决定的关键方(接受或拒绝求婚)。

  “上嫁”倾向:处于婚恋吸引力“光谱”中端或中低端的女性,倾向于追求并嫁给吸引力等级高于自己的男性(“上嫁”)。

  高价值者的延迟选择:处于吸引力“光谱”高端的女性(年轻时即拥有众多追求者),往往(有意或无意地)推迟做出最终承诺。她们自信有选择权,更挑剔,更专注于个人发展(教育、事业),期望找到“完美匹配”或不愿过早“定下来”。

  时间差与匹配池变化:当这些高吸引力女性在30多岁甚至更晚,决定认真进入婚姻市场时,她们发现:与她们年龄相仿、条件相当的男性(吸引力光谱高端),很多已在更早的“搜索”阶段被其他(可能更早做决定的)女性匹配走了。剩下的可选择对象,往往处于吸引力光谱的中低端(相对她们自身的高价值而言)。

  “低就”还是“单身”?面对这种“错配”,许多高价值女性会产生强烈的“下嫁感”。与其接受一个感觉“不匹配”的伴侣,她们更倾向于选择保持单身。

因此,在特定的年龄阶段(尤其35+),婚姻市场上呈现出一种表象:“优质”单身女性数量 > “优质”单身男性数量。这本质上是搜索过程、决策模式和时间因素共同作用下的动态结果,而非简单的“男少女多”或“女性太挑”。

图片

图片婚姻未死,只是在进化——理性搜索,浪漫相守

当蒂莫西·泰勒回顾自己的婚姻轨迹时,他坦诚地写道:

“我当然相信真爱的存在,不过在生活中,我在30岁时迎娶了一个28岁的女人,我们俩都受过大学教育,并且都获得了高等学位。相遇时,我们俩都有工作,而且都保住了工作。我直到37岁才有了第一个孩子...这种模式对我来说或多或少是自然而正常的...很大程度上是因为我出生于1960年,而不是出生于1940年或1990年。”

数据与社会学分析揭示的真相是:婚姻并未消亡,它正在进行一场深刻的进化:

生产职能被市场外包(家政服务、外卖、托育),风险共担被社会保障体系部分覆盖,生育不再是婚姻的核心甚至必要目标。现代婚姻的核心价值,愈发清晰地指向经济学家开篇的感悟—— “一直处在恋爱中”的深层陪伴、情感支持、共同成长与生命体验的共享。它越来越关乎质量而非形式,关乎选择而非义务。

婚姻市场如同一套精密而动态的匹配算法,受制于时代的经济技术浪潮与社会规则。身处其中,最好的策略或许是:在搜索中保持理性,理解市场规律,认识自身需求与价值,不盲目焦虑也不仓促妥协;在匹配后守护浪漫, 当理性引导你找到那个愿意共享“消费互补性”、共担风险、携手体验人生的伴侣后,用心经营那份让彼此感觉“一直处在恋爱中”的亲密与承诺。

经济学的透镜让我们看清了结构的变迁,而最终让婚姻发光的,依然是两个灵魂之间那份难以被模型完全量化的温暖连接。